
来源:@财联社APP微博核心配资知识网
财联社12月5日讯(记者 闫军)时隔两年,监管再次下调保险公司风险因子,A股市场又迎中长期耐心资金。
12月5日,国家金融监督管理总局发布《关于调整保险公司相关业务风险因子的通知》(以下简称《通知》),有关司局负责人就《通知》回答了相关提问。
根据《通知》,监管下调了保险公司两类因子:
一是保险公司投资的沪深300指数成分股、中证红利低波动100指数成分股以及科创板股票的风险因子进行了下调;
二是保险公司出口信用保险业务和中国出口信用保险公司海外投资保险业务的保费风险因子、准备金风险因子。
《通知》下发引发了市场的关注,尤其是保险公司对沪深300、红利低波100指数成分股以及科创板股票的风险因子下调,市场解读为风险因子下调,将带来明显的增量资金,利好A股长牛、慢牛行情。

盘面同样给出积极反应,12月5日午后,金融指数、保险指数午后直线拉升,截至收盘,保险指数大涨5.8%。中国太保大涨6.85%、中国平安大涨5.88%,中国人保、中国人寿以及新华保险涨幅超4%。

险资投A股空间再打开,围绕着哪些板块将直接受益?又将带来多少增量资金?为何再次下调以及险资投资偏好等问题?机构带来最新解读。
关注一:风险因子下调10%,沪深300、红利低波、科创板直接受益
时隔两年,国家金融监督管理总局再次下调了保险公司相关业务风险因子,具体调整如下:
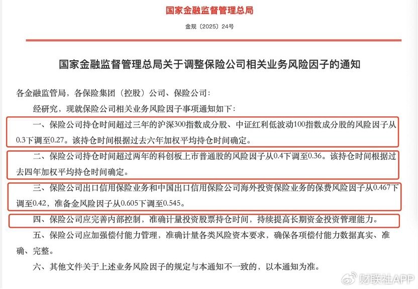
一、保险公司持仓时间超过三年的沪深300指数成分股、中证红利低波动100指数成分股的风险因子从0.3下调至0.27。该持仓时间根据过去六年加权平均持仓时间确定。
二、保险公司持仓时间超过两年的科创板上市普通股的风险因子从0.4下调至0.36。该持仓时间根据过去四年加权平均持仓时间确定。
三、保险公司出口信用保险业务和中国出口信用保险公司海外投资保险业务的保费风险因子从0.467下调至0.42,准备金风险因子从0.605下调至0.545。
四、保险公司应完善内部控制,准确计量投资股票持仓时间,持续提高长期资金投资管理能力。
五、保险公司应加强偿付能力管理,准确计量各类风险资本要求,确保各项偿付能力数据真实、准确、完整。
从调整方向来看,目的明确:一是引导增量资金入市,300指数成分股、中证红利低波动100指数成分股为支持核心资产,科创板则在支持科技创新;二是引导险资支持外贸企业。
保险公司风险因子是指用于衡量和量化保险公司面临各类风险程度的参数或指标,这些因子在风险评估、资本计量和投资决策中发挥关键作用。数值越高,表明风险越大。
下调上述股票的风险因子,意味着对险资资本占用减少,继而提升偿付能力充足率,扩大投资上限,导向在于引导险资增配权益资产。有机构人士在《通知》下发后点评,明年保险继续两个方向:科技和红利,如果看不明白这两个方向,就直接配置核心资产。
华泰柏瑞指数投资部总监柳军表示,《通知》旨在引导保险公司提高长期投资管理能力,强化资产负债匹配管理,更好发挥保险资金耐心资本作用,有效服务实体经济,有效防范风险,完善偿付能力等相关标准,推动保险公司持续稳健经营。
“《通知》中提到的风险因子从0.3下调至0.27(下降10%),将降低保险公司的风险准备金,从而或有利于释放更多的资金投入沪深300指数与中证红利低波100指数成分股。”柳军指出,过去六年加权平均持仓时间超过三年才享受上述政策,也有望鼓励保险公司长期投资,培育和壮大耐心资本。
关注点二:能够带来多少增量资金?千亿规模可期
早在5月7日国家金融监督管理总局局长李云泽在国务院新闻办公室举行的新闻发布会的讲话。
李云泽表示,充分发挥保险资金作为耐心资本和长期资本的作用,加大入市稳市力度,下一步将推出三条措施支持稳定和活跃资本市场。其中就包括调整偿付能力监管规则,将股票投资的风险因子进一步调降10%,鼓励保险公司加大入市力度。
此次《通知》正是落实该政策。风险因子下调减少险资投资股票的资本消耗,为增持股票腾出空间。那么此次调整能为市场带来多少资金空间呢?
据中泰非银测算,《通知》对持仓时间分别根据过去六年/四年加权平均持仓时间确定。2025年三季度末险资投资股票期末余额为3.62万亿元,假设其中沪深300&中证红利低波动100成分股和科创板股票投资占比分别为40%和5%,同时符合本次《通知》要求的加权平均持仓时间标的为20%。
经测算,考虑风险分散效应前静态释放最低资本为326亿元,若这部分资金全部增配沪深300股票,对应股市资金(除以风险因子0.3)为1086亿元。若不增配股票,则改善行业偿付能力充足率幅度约1pct。
关注三:为何下调险资风险因子?
值得注意的是,保险公司偿付能力制约的实际情况,监管曾多次出台过针对性优化举措。
最近一次是2023年9月,国家金融监督管理总局发布《关于优化保险公司偿付能力监管标准的通知》,其中举措包括,将保险公司投资沪深300指数成份股,风险因子从0.35调整为0.3;投资科创板上市普通股票,风险因子从0.45调整为0.4。
此次监管出手下调险企相关业务风险因子并不意外,主要原因有两点:
一是监管鼓励。“924”以来,监管多次表态推动险资、企业年金、社保基金等中长期资金入市,并围绕于此,落地多项政策。
今年1月,六部委联合印发《推动中长期资金入市工作的实施方案》指出,对国有保险公司经营绩效全面实行三年以上的长周期考核,净资产收益率当年度考核权重不高于30%,三年到五年周期指标权重不低于60%。随后,险资考核等一系列举措持续落地。
12月5日,证监会主席吴清在《人民日报》撰文时再次提及,在营造更具吸引力的“长钱长投”制度环境方面,要继续积极创造条件构建中长期资金“愿意来、留得住、发展得好”的市场环境,推动建立健全对各类中长期资金的长周期考核机制,提高投资A股规模和比例。
二是险资本身的配置需求。当前而言,险资资产端压力,随着无风险收益率下降,国债收益率比前几年大幅减少,所以保险公司利用FVOCI政策入市(进入股市)动力增加,增加权益配置已经成为险资的必选项。
关注点四:红利之外,险资投资审美开始青睐科技
险资对权益市场的加仓早已经开始,国家金融监督管理总局披露了今年三季度保险资金运用情况。数据显示,截至三季度末,保险公司资金运用余额超37万亿元。其中,人身险公司和财险公司对股票和证券投资基金等权益类资产配置分别为3.41万亿元、1.78万亿元,环比二季度末各增加1.31个百分点和0.73个百分点。
险资投资的“心头好”依然是大块头、高股息红利板块。
援引基金大V“表舅是养基大户”近期对鸿鹄基金分析来看,这只国寿和新华合资的全市场首只保险的体外私募大基金,旗下的鸿鹄基金一期,规模500亿;鸿鹄基金二期,规模200亿;鸿鹄基金三期,获批金额400亿,也即,合计金额达到1100亿。
什么概念呢?目前全市场管理规模最大的主动权益基金经理,规模不到600亿;而如果按基金公司口径算,1100亿的规模,也妥妥能进入主动权益管理规模的TOP10。
险资大基金当前有披露的持仓个股为9只,伊利股份、中国石化、中国电信、国投电力、大秦铁路、中国神华、泸州老窖、中国石油和陕西煤业,清一色的沪深300成分股。
新成立的险资大基金会在投向上明确约定,从沪深300/A500/港股通成分股中选股,框定好大的范围。因此,对个人投资者来说,在前所未有的低利率时代,A股红利,港股红利,依然是值得配置的底仓型资产,且一定得和险资的思路一样,拉长时间看收益,不要过度在意短期的波动。
不过,值得注意的是,除了红利板块,险资也在悄然加仓新质生产力。从今年三季报来看,险资配置加仓银行、电子、汽车等领域。
12月5日上市的国产GPU龙头摩尔线程打新中,险资积极参与。在战略配售方面,中国保险投资基金(有限合伙)获配股数437.5万股,占本次发行量的6.25%,为所有战略配售者中最高。
打新配售方面,至少有16家保险资管公司出现在摩尔线程网下配售投资者名单中,占国内保险资管公司数量的近一半。泰康资产旗下超400个产品账户获配,获配金额超5亿元;华泰资产旗下有超240个产品账户获配。此外,太保资产、人保资产、平安资管、大家资产、等保险资管公司旗下部分产品账户有获配。
在业内看来,科技企业中蕴藏着巨大的成长空间和投资机会,匹配险资规模大、期限长的特点,通过布局早期科技项目有机会获取超额回报。
海量资讯、精准解读,尽在新浪财经APP
富灯网配资提示:文章来自网络,不代表本站观点。